【吉林辟谣在线】汽车报废更新补贴政策有调整,消费者注意啦!
2025-10-11 18:34:59来源:吉林省互联网举报中心
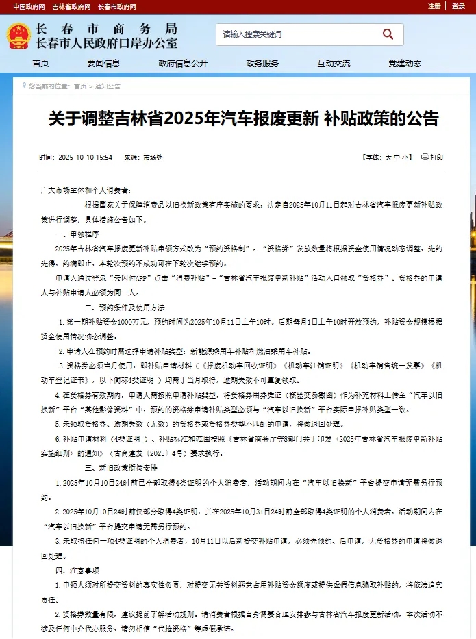
10月10日,长春市商务局网站发布《关于调整吉林省2025年汽车报废更新补贴政策的公告》。公告特别提醒广大消费者,资格券数量有限,建议提前了解活动规则。请消费者根据自身需要合理安排参与吉林省汽车报废更新活动,本次活动不涉及任何中介代办服务,请勿相信“代抢资格”等虚假承诺。详情如下:

来源:长春市商务局官网
10月10日,长春市商务局网站发布《关于调整吉林省2025年汽车报废更新补贴政策的公告》。公告特别提醒广大消费者,资格券数量有限,建议提前了解活动规则。请消费者根据自身需要合理安排参与吉林省汽车报废更新活动,本次活动不涉及任何中介代办服务,请勿相信“代抢资格”等虚假承诺。详情如下:

来源:长春市商务局官网
延边新闻网举报电话: 0433-2518770 E-mail:[email protected]
地址:吉林省延吉市光明街89号 邮编:133000
互联网新闻信息服务许可证编号:22120180019
吉ICP备09000490号-3 吉公网安备 22240102000346号
© 2007- 延边新闻网 版权所有